Kiina on erittäin vahva uudistamaan itseään (Δψ₄–Δψ₆) teknologian suhteen, mutta ihmimillisen osuuden kyseenalaistaminen (Δψ₃) autoritäärisen johdon toimesta saattaa olla uhka maailmanjärjestykselle juuri siksi, että tehokkuus ei ole kytketty riittävään inhimilliseen vastuuseen, vaan se liittyy ideologiaan.
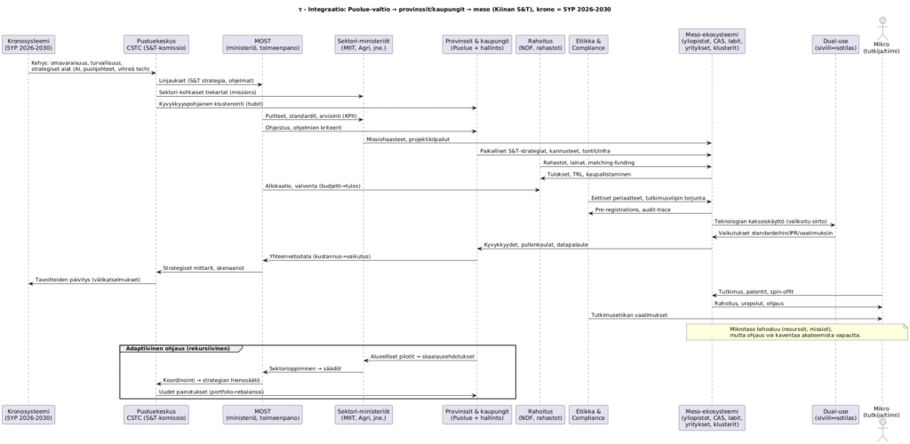
Alla sekvenssikaavio Kiinan keskeisestä osuudesta suhteessa integraatioon.

Kuvan selostaminen:
Tässä on selkokielinen, nuolista johdettu lause–lause-muunnos kaaviostasi. Jokainen nuoli on “subjekti → verbi/teko → objekti”.
1) Krono käynnistää rytmin ja prioriteetit
- Kronosysteemi asettaa Puoluekeskukselle (CSTC) kehykset: omavaraisuuden, turvallisuuden ja strategiset alat (tekoäly, puolijohteet, vihreä teknologia).
- Puoluekeskus antaa MOSTille tiede- ja teknologiastrategian sekä ohjelmat.
- Puoluekeskus antaa sektoriministeriöille (MIIT, maatalous jne.) alakohtaiset tiekartat ja missiot.
- Puoluekeskus jakaa provinssien ja kaupunkien roolit kyvykkyyksien mukaan ja nimeää hubit.
2) Toimeenpanon jakautuminen
- MOST toimittaa sektoriministeriöille puitteet, standardit ja arvioinnin (KPI-t).
- MOST ohjeistaa provinssit ja kaupungit ohjelmakriteereistä.
- Sektoriministeriöt julkaisevat meso-ekosysteemille (yliopistot, CAS, laboratoriot, yritykset, klusterit) missiohaasteet ja projektikilpailut.
- Provinssit ja kaupungit tarjoavat meso-ekosysteemille paikalliset S&T-strategiat, kannusteet ja tontti/infra-ratkaisut.
3) Rahoitus ja mittarit
- Rahoituskanavat (NDF, rahastot) myöntävät meso-ekosysteemille pääomaa: rahastoja, lainoja ja matching-rahoitusta.
- Meso-ekosysteemi raportoi rahoitukselle tulokset, TRL-tason ja kaupallistamisen etenemisen.
- MOST ohjaa rahoituksen allokointia ja valvoo budjetista tuloksiin.
4) Etiikka ja laadunvarmistus
- Etiikka & compliance antaa meso-ekosysteemille eettiset periaatteet ja tutkimusvilpin torjunnan käytännöt.
- Meso-ekosysteemi toimittaa etiikalle ennakko-rekisteröinnit ja audit-polut (jäljitettävyyden).
5) Dual-use-kytkentä
- Meso-ekosysteemi siirtää dual-use-kanavaan valikoituja teknologioita siviili–sotilas-käyttöön.
- Dual-use palauttaa meso-ekosysteemille vaikutukset standardeihin, IPR-ehtoihin ja vaatimuksiin.
6) Palaute ja kybernetiikka
- Meso-ekosysteemi lähettää provinssille/kaupungille kyvykkyystiedot, pullonkaulat ja datapalautteen.
- Provinssit/kaupungit kokoavat ja toimittavat MOSTille yhteenvedon kustannuksista ja vaikutuksista.
- MOST raportoi Puoluekeskukselle strategiset mittarit ja skenaariot.
- Puoluekeskus päivittää kronosysteemin tavoitteet välikatselmuksissa.
7) Mikro-taso: hyödyt ja jännitteet
- Tutkija/tiimi tuottaa meso-ekosysteemille tutkimusta, patentteja ja spin-offeja.
- Meso-ekosysteemi tarjoaa tutkijalle/tiimille rahoitusta, urapolkuja ja ohjausta.
- Etiikka & compliance asettaa tutkijalle/tiimille tutkimusetiikan vaatimukset.
- (Huom.) Mikro tehostuu resurssien ja missioiden kautta, mutta ohjaus voi kaventaa akateemista vapautta.
8) Rekursiivinen ohjaus ja oppiminen
- Provinssit/kaupungit ehdottavat sektoriministeriöille pilotista skaalaukseen siirtymistä.
- Sektoriministeriöt välittävät MOSTille sektorikohtaisen oppimisen ja säädöt.
- MOST koordinoi ja toimittaa Puoluekeskukselle strategian hienosäädöt.
- Puoluekeskus palauttaa provinssille/kaupungille uudet painotukset ja portfolio-tasapainotuksen.
Kiina kronosysteeminä integroitumassa
Kronosysteemi määrittää 2026–2030 kauden omavaraisuuden ja strategiset alat Puoluekeskukselle, joka antaa MOSTille S&T-linjauksen, jakaa ministeriöille alakohtaiset tiekartat ja osoittaa provinsseille ja kaupungeille hubiroolit. MOST luo puitteet ja standardit, ministeriöt avaavat missiokilpailut ja paikallistaso tarjoaa meso-ekosysteemille strategiat, kannusteet ja infrastruktuurin. Rahoituskanavat rahoittavat mesoa, joka raportoi TRL-tulokset; MOST valvoo allokaatioita. Etiikka ohjeistaa, meso tuottaa ennakkorekisteröinnit. Meso siirtää dual-use-teknologiaa, dual-use muuttaa standardeja ja IPR-ehtoja. Meso palauttaa kyvykkyys- ja pullonkaulatiedot paikallistasolle, paikallistaso kokoaa ja toimittaa MOSTille, MOST raportoi Puoluekeskukselle, ja Puoluekeskus päivittää kronotavoitteet. Mikro (tutkija/tiimi) tuottaa tutkimusta, patentteja ja spin-offeja, saa rahoitusta ja ohjausta, mutta kohtaa ohjauksen tuomat vapausjännitteet. Rekursiivisesti paikallistaso ehdottaa skaalauksia ministeriöille, ministeriöt säätävät ja MOST koordinoi, ja Puoluekeskus tasapainottaa portfolion takaisin alueille.
