Seuraavassa koottuna integroitumiseen liittyviä näkökulmia GoodReasonin τ-tekijöiden kautta, esimerkkeinä Sveitsi, Kiina ja Suomi, kohdistuen Ω-tekijöihin.

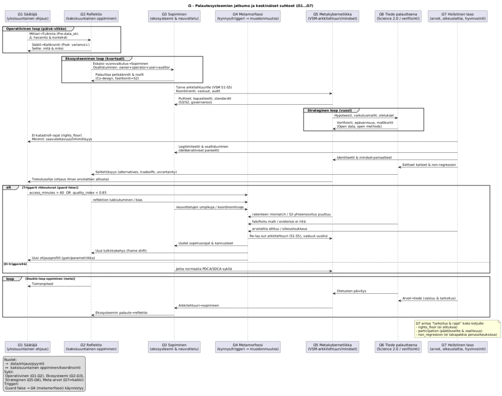
Tässä on Ω-jatkumon sekvenssikaavion selostus nuoli-logiikalla (subjekti → teko → objekti), samaan tyyliin kuin aiemmat:
Osallistujat (mikä rooli kenelläkin on)
- Ω1 Säätäjä: tekee operatiivista ohjausta mittareiden perusteella (yksisuuntainen säätö).
- Ω2 Reflektio: tulkitsee dataa, selittää vaihtelun ja kalibroi säätöä (kaksisuuntaista oppimista).
- Ω3 Sopiminen: neuvottelee ekosysteemin pelisäännöt (roolit, vastuut, yhteiset säännöt).
- Ω4 Metamorfoosi: laukaisee muodonmuutoksen, kun vartijaehto/triggeri rikkoutuu (kynnys).
- Ω5 Metakybernetiikka: arkkitehtuuri- ja koordinaatiotaso (VSM-ajattelu; kapasiteetit, standardit, vastuut).
- Ω6 Tiede palautteena: verifioi mallit ja päivittää oletukset (open data/methods, epävarmuus).
- Ω7 Holistinen taso: arvot, oikeuslattia, hyvinvointi – asettaa rajat ja tarkoituksen koko ketjulle.
Operatiivinen loop (päivä–viikko): Ω1 ↔ Ω2
- Ω1 → Ω2: Säätäjä toimittaa reflektiolle mittarit ja alustulkinnan (pre: data ok; Δ = havainto ja konteksti).
- Ω2 → Ω1: Reflektio palauttaa kalibroinnin ja säätöohjeen (post: varianssi pienenee) sekä selitteen: mitä ja miksi.
Idea: Arjen ohjaus ei ole sokko-säätöä vaan jatkuvaa tulkinnan ja säädön vuoropuhelua.
Ekosysteeminen loop (kvartaali): Ω2 ↔ Ω3
- Ω2 → Ω3: Reflektio eskaloi havainnot sopimisen areenalle (owner + operator + user + auditor) yhteisiä ratkaisuja varten.
- Ω3 → Ω2: Sopiminen palauttaa pelisäännöt ja roolit; fasilitointi vastaa VSM:n S2-koordinointia.
Idea: Kun arjen tulkinta ei enää riitä, nostetaan asia neuvotteluun, missä sovitaan yhteiset käytännöt.
Arkkitehtuuri & koordinaatio: Ω3 → Ω5 → Ω3
- Ω3 → Ω5: Sopiminen pyytää metatasolta arkkitehtuuria (VSM S1–S5): koordinointi, vastuut, auditointi.
- Ω5 → Ω3: Metakybernetiikka palauttaa puitteet, kapasiteetit ja standardit (S3/S2 governance).
Idea: Kun yhteiset pelisäännöt eivät enää riitä, päivitetään koko järjestelmän rakennetta.
Strateginen loop (vuositaso): Ω5 ↔ Ω6
- Ω5 → Ω6: Metakybernetiikka toimittaa tieteelle hypoteesit, vaikutusmallit ja oletukset.
- Ω6 → Ω5: Tiede palauttaa verifioinnin, epävarmuusarviot ja mallikortit (open data/methods).
Idea: Arkkitehtuuria ei päivitetä mutu-tuntumalla, vaan todennetun tiedon ja epävarmuuden tunnustamisen kautta.
Arvot, oikeuslattia ja tarkoitus: Ω7 ↔ kaikki
- Ω7 → Ω1: Holistinen taso asettaa ei-katastrofi-rajat (“rights_floor”): minimit saavutettavuudelle ja inhimillisyydelle.
- Ω7 → Ω3: Holistinen taso antaa legitimiteetin ja osallistumisen tavat (deliberatiiviset paneelit).
- Ω7 → Ω5: Holistinen taso määrittää identiteetin ja mindset-periaatteet arkkitehtuurille.
- Ω7 → Ω6: Holistinen taso antaa eettiset kaiteet ja “non-regression”-periaatteen tieteelle.
Idea: Arvot ja oikeudet rajaavat koko järjestelmän toimintaa – alituksia ei sallita, eikä perusoikeuksissa taannuta.
Selitettävyys ylös-alas
- Ω6 → Ω2: Tiede toimittaa reflektiolle selitettävyyden: vaihtoehdot, kompromissit, epävarmuus.
- Ω5 → Ω1: Metakybernetiikka antaa säätäjälle toteutusohjeen, joka ei riko arvolattiaa.
Idea: Jokainen “ylätason” päätös pitää pystyä selittämään arjen kielellä – ja ohjeen pitää olla toteutettavissa eettisesti.
Triggerit ja vartijat → Metamorfoosi (Ω4)
Jos vartijaehto pettää (alt haarassa “guard false”):
- Ω1 → Ω4: Jos esim. “access_minutes > 60” tai “quality_index < 0.85”, siirrytään muodonmuutokseen.
- Ω2 → Ω4: Jos reflektio lukkiutuu tai biasoituu, tarvitaan muodonmuutos.
- Ω3 → Ω4: Jos neuvottelut jumiutuvat tai koordinointi puuttuu.
- Ω5 → Ω4: Jos rakenne ei enää sovi (S2-yhteensovitus puuttuu).
- Ω6 → Ω4: Jos malli falsifioituu tai evidenssi ei riitä.
- Ω7 → Ω4: Jos arvolattia alittuu / oikeusloukkaus.
Muodonmuutoksen toimet (Ω4 → …)
- Ω4 → Ω5: Arkkitehtuuri “relayout”: S1–S5 uudelleen, vastuut uusiksi.
- Ω4 → Ω3: Sopimusrajat ja kannusteet uusiksi.
- Ω4 → Ω2: Uusi tulkintakehys (frame shift).
- Ω4 → Ω1: Uusi ohjausprofiili (gain/parametrit).
Muussa tapauksessa (ei triggereitä):
- Ω3 → Ω5: Jatketaan normaalia PDCA/SDCA-sykliä.
Idea: Kun vartijat kertovat, että maailma ei enää toimi vanhoilla asetuksilla, käynnistetään hallittu muodonmuutos – ensin rakenne, sitten säännöt, sitten tulkinta ja vasta lopuksi säätö.
Rekursio ja meta (double-loop learning)
Toistuvassa metasilmukassa:
- Ω2 → Ω1: Reflektio päivittää toimenpiteet.
- Ω6 → Ω5: Tiede päivittää oletukset.
- Ω7 → Ω6: Arvot ohjaavat tiedettä (vastuu ja tarkoitus).
- Ω5 → Ω3: Arkkitehtuuri ohjaa sopimisen areenoita.
- Ω3 → Ω2: Ekosysteemi palauttaa kokemuksen reflektiolle.
Idea: Järjestelmä oppii kahdessa loopissa: arjen säätö ja rakenteiden/olettamusten päivitys.
Legenda (kaavion sanallinen tulkki)
- → = data/ohjaus/pyyntö; ↔ = kaksisuuntainen oppiminen.
- Syklejä on neljä: operatiivinen (Ω1–Ω2), ekosysteemi (Ω2–Ω3), strateginen (Ω5–Ω6), meta-arvot (Ω7↔kaikki).
- “Guard false” käynnistää Ω4 Metamorfoosin.
Miten tämä kytkeytyy Sveitsiin, Kiinaan ja Suomeen (yhden lauseen signaali)
- Sveitsi toimii usein Ω2–Ω3–Ω5-akselilla (reflektio ↔ sopiminen ↔ arkkitehtuuri) ja käynnistää metamorfoosin ajoissa.
- Kiina on vahva Ω1–Ω5 toteutuksessa, mutta vartijakanavien laatu Ω2/Ω6 on kriittinen, ettei muodonmuutos laukea myöhässä.
- Suomessa Ω1-painotteinen budjettisäätö dominoi; läpivirta Ω2→Ω3→Ω5 ja takaisin Ω1:een on se kohta, joka pitää vahvistaa.
Jos haluat, jatkan tästä suoraan toiseen pyyntösi osaan (“integraalin integraali” eli op1–op7-operaatioista koottu matemaattinen esitys ja sen synteesi/modaalilogiikka).
