Tämän sivun aihe on yksi tuhansista, joilla on jo aiemmin testattu GoodReason – metodiikan soveltuvuutta todellisuuden, tieteen ja käytännön haasteiden kuvaamiseen – hyödyntäen samalla nykytekoälyn erityisominaisuuksia.
TEEMA: Koska tämän päivän kansalainen ei kunnolla voi ymmärtää niitä kaikkia haasteita, mitä ihmiset alkeellisissa oloissaan satoja ja tuhansia vuosia sitten ovat joutuneet kokemaan, säilyäkseen hengissä nälän, vilun ja sotaisten olosuhteiden heikentäessä elämän olosuhteita, päätin siltä pohjalta tehdä, tai antaa NotebookLLM:n tehdä, kuvauksen millainen systeemi perinteinen maanviljely on ollut, varsinkin pohjoisessa, kitukasvuisessa luonnossa.
Lähdeopas
NOTEBOOKIN ITSELLEEN MUODOSTAMA LÄHDEOPAS: Tämä teksti tarkastelee perinteistä maanviljelyä pohjimmaisena ja täydellisenä systeeminä, joka yhdistää luonnon, ihmisen ja merkityksen ilman nykyajan teknologista pirstaloitumista. Kirjoittaja purkaa maanviljelyn rakenteen α–Ω-viitekehyksen avulla osoittaen, kuinka selviytyminen, hiljainen tieto ja ympäristön havainnointi muodostavat yhtenäisen elämismaailman perusrakenteen. Keskeisenä ajatuksena on, että viljely ei ole vain mekaanista työtä vaan jatkuvaa säätöprosessia epävarmuudessa, jossa palaute saadaan suoraan luonnolta hidasta mutta kokonaisvaltaista oppimista varten. Tekstin tavoitteena on esittää maanviljely systeemiteoreettisena referenssimallina, joka kykenee integroimaan biologiset tarpeet ja syvän filosofisen ymmärryksen eheäksi kokonaisuudeksi.

Maanviljely systeeminä, podcast 21 min

NOTEBOOKIN MUODOSTAMA ANALYYSI:
Lähdemateriaali tarkastelee perinteistä maanviljelyä esimerkillisenä ja eheänä systeemiajattelun mallina, jota analysoidaan erityisesti systeemiteoreetikko Niklas Luhmannin ja GoodReason-viitekehyksen kautta. Tekstissä kuvataan, kuinka alkukantainen viljely yhdistää ihmisen toiminnan, luonnon havainnoinnin ja selviytymisen tarkoituksen saumattomaksi kokonaisuudeksi ilman modernin yhteiskunnan tuomaa pirstaloitumista. Kirjoittaja hyödyntää kreikkalaisia aakkosia symboloimaan eri osa-alueita, kuten hiljaista tietoa, ympäristön signaaleja ja yhteisöllistä rakennetta, osoittaen niiden välisen tasapainon. Maanviljely näyttäytyy prosessina, jossa tieto ja käytäntö ovat erottamattomia, ja jossa palautejärjestelmä rakentuu suoraan luonnon kiertokulun ja sadon onnistumisen varaan. Tämä analyysi nostaa esiin maatalouden merkityksen syvällisenä systeemisenä nollatasona, joka tarjoaa vertailukohdan nykyajan monimutkaisille rakenteille. Lopulta lähde esittää, että tällainen kokonaisvaltainen ymmärrys toimii pohjana tietoisuuden kehitykselle ja strategiselle ajattelulle epävarmassa maailmassa.
Perinteinen maanviljely toimii modernille maailmalle systeemisenä mallina, koska se edustaa lähes ideaalista ”puhdasta” systeemiä, jossa ihminen, luonto ja merkitys kohtaavat suoraan ilman teknologisia ylirakenteita. Se toimii niin kutsuttuna ”nollatasona”, johon moderneja, usein pirstaloituneita systeemejä voidaan verrata.
Tässä ovat keskeiset tavat, joilla se mallintaa systeemistä toimivuutta:
1. Tasapainoinen α–Ω -kenttä
Perinteisessä maanviljelyssä systeemiset osa-alueet ovat poikkeuksellisen vahvassa tasapainossa. Toisin kuin nykymaailmassa, jossa jokin osa-alue (kuten teknologia tai talous) usein dominoi, maanviljelyssä kaikki sektorit ovat läsnä:
- Tarkoitus (α): Toiminta ei perustu vain abstraktiin talouteen, vaan elämän ylläpitoon, jatkuvuuteen ja identiteettiin.
- Informaatio (χ) ja Muutos (ΔΨ): Informaatio on suoraa ympäristön havainnointia (sää, maaperä), ja luonnon tarjoama vaihtelu (kuten kuivuus) toimii oppimisen ja jatkuvan säätöprosessin ajurina.
- Palaute (Ω): Vaikka palaute on hidasta, se on konkreettista ja kokonaisvaltaista, johtaen pitkän aikavälin kollektiiviseen oppimiseen.
2. Integraatio ilman rajapintoja
Modernit järjestelmät rakentuvat usein monimutkaisten rajapintojen (API:en) ja eriytyneiden funktioiden varaan. Perinteisessä mallissa integraatio (τ) on välitöntä: ihminen, maa, sää ja yhteisö muodostavat yhtenäisen kokonaisuuden, jossa ”elämä itse on integraatio”. Tieto, toiminta ja merkitys eivät ole eriytyneet toisistaan.
3. Kehän 7 siemen ja holistisuus
Malli kattaa tietoisuuden kehät biologisesta selviytymisestä (Kehät 1–2) aina syvään filosofiaan ja luontoyhteyteen (Kehä 7). Tämä tekee siitä kestävän referenssin VUCA-maailmassa (epävakaus, epävarmuus, monimutkaisuus, epäselvyys), sillä se ei johda systeemisiin ristiriitaisuuksiin vaan tarjoaa vankan rakenteen menestymisen edellytysten analysointiin.
4. Rakenne ja tekniikka ihmisen jatkeena
Systeemisenä mallina se opettaa kestävyyttä:
- Rakenne (β): Sosiaalinen ja luonnollinen rakenne (perhe/kylä) ovat identtisiä, jolloin organisaatio ei ole itsetarkoitus vaan toiminnan luonnollinen muoto.
- Tekniikka (φ): Työkalut eivät hallitse systeemiä, vaan ne toimivat kehon ja osaamisen suorina jatkeina.
Yhteenvetona perinteinen maanviljely tarjoaa modernille maailmalle mallin koherenssista, jossa systeemi on samanaikaisesti avoin luonnon vaikutteille mutta toiminnallisesti suljettu ja paikallisesti eheytyvä kokonaisuus. Se toimii perustana myös moderneille tekoälysovelluksille (kuten JSON-universaalimalleille), joilla pyritään kuvaamaan monimutkaisia tarpeita ja menestystekijöitä systeemisesti.
- Miten tietoisuuden kehät 1–7 näkyvät maanviljelyssä?
- Mitä Luhmannin funktionaalinen eriytyminen tarkoittaa tässä mallissa?
- Miten tätä nollatason mallia sovelletaan nykyajan yrityksiin?
- Miten tietoisuuden kehät 1–7 näkyvät maanviljelyssä?
Perinteisessä maanviljelyssä tietoisuuden kehät 1–7 muodostavat jatkumon biologisesta selviytymisestä aina syvään filosofiseen ymmärrykseen saakka. Se on systeemi, jossa tieto, toiminta ja merkitys kietoutuvat yhteen ilman keinotekoisia rajapintoja.
Tietoisuuden kehät näkyvät maanviljelyssä seuraavasti:
- Kehät 1–2: Biologinen selviytyminen. Maanviljelyn perimmäinen tarkoitus (α) on välitön elämän ylläpito, eli ruoan hankinta ja suvun jatkuvuuden turvaaminen.
- Kehät 3–4: Käytännön osaaminen. Tämä taso sisältää työnjaon ja käytännön työkalujen hallinnan (ϕ). Se on hiljaista tietoa ja kokemusperäisiä malleja siitä, miten maata muokataan ja miten työkalut toimivat kehon jatkeena.
- Kehä 5: Ymmärrys luonnon rytmistä. Maanviljelijä lukee luonnon informaatiota (χ), kuten säätä, maaperää ja eläinten käyttäytymistä. Tähän kuuluu syklinen ajattelu, jossa seurataan vuodenaikoja ja muita luonnon merkkejä.
- Kehä 6: Sopeutuminen kriiseihin. Maanviljely on jatkuva säätöprosessi epävarmuudessa (ΔΨ). Tämä kehä korostuu, kun kohdataan muutosvoimia, kuten kuivuutta, tulvia tai satoeroja, jotka pakottavat systeemin oppimaan ja sopeutumaan.
- Kehä 7: Filosofia ja luontoyhteys. Korkeimmalla tasolla maanviljely on elämismaailman perusrakenne, jossa ihminen kokee olevansa erottamaton osa luontoa. Maa ei ole vain resurssi, vaan identiteetin ja pyhyyden lähde.
Lähteet korostavat, että vaikka perinteinen maanviljely näyttää ulkoisesti yksinkertaiselta, se on jo itsessään ”kehän 7 siemen”. Se on holistinen ja koherentti systeemi, jossa kaikki tietoisuuden tasot ovat tasapainossa ja läsnä samanaikaisesti. Tästä syystä se toimii erinomaisena referenssimallina eli ”nollatasona”, johon modernin maailman pirstaloituneita systeemejä voidaan verrata.
ETUKÄTEISTIETONA ANTAMANI ALUSTUS: Maanviljely: Elämän ja Systeemiajattelun AlkurakenneTässä esimerkki tieteen kauneudesta ja konkreettisuudesta, joka ei jää mystiikan tasolla, ja jonka ansiosta ihmiskunta edelleen on hengissä. Tämä on erinomainen esimerkki “puhtaasta” systeemistä: maanviljely ilman koneita on lähes suora rajapinta luonnon, ihmisen ja merkityksen välillä. Se tekee siitä hyvin läpinäkyvän analysoida — sekä Niklas Luhmannin että GoodReasonin näkökulmasta.Alla tiivis mutta tarkka sijoittelu α–Ω -kenttään, pitäen mukana myös tietoisuuden kehien dynamiikka.
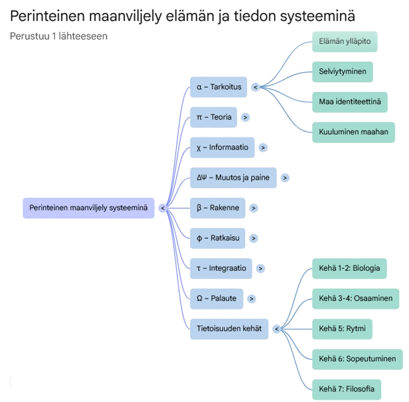
α – tarkoitus (miksi viljellään?)
Perinteinen maanviljely lähtee välittömästä elämän ylläpidosta: ravinto, jatkuvuus, suku.
- Kehä 1–2: selviytyminen (ruoka)
- Kehä 5–7: merkitys → maa identiteettinä, pyhyys, “kuuluminen maahan” 👉 Luhmannin mielessä tämä ei ole vielä eriytynyt funktiosysteemi (kuten talous), vaan elämismaailman perusrakenne, jossa tarkoitus ei ole abstrakti vaan eletty.
——————————————————————————–
π – teoria (hiljainen tieto)
Ei formaalia teoriaa, vaan:
- kokemusperäinen malli (milloin kylvää, miten maa käyttäytyy)
- syklinen ajattelu (vuodenajat, kuunkierto) 👉 Tämä on pre-symbolinen tai varhaissymbolinen teoria – erittäin kiinnostava GoodReasonin kannalta, koska π ei ole eksplisiittinen mutta toimii.
——————————————————————————–
χ – informaatio (luonnon lukeminen)
Informaatio ei ole dataa vaan havaintoa:
- sää, maaperä, eläinten käyttäytyminen
- signaalit: kosteus, valo, tuuli 👉 Tässä χ on suoraan ympäristöön upotettua semantiikkaa — ei representaatio, vaan havaittu merkitys.
——————————————————————————–
ΔΨ – muutos / paine
Luonnon vaihtelu:
- kuivuus, tulvat, taudit
- satovaihtelu 👉 Tämä on koko systeemin ajuri. Ilman ΔΨ ei ole oppimista. Tässä näkyy selvästi: maanviljely = jatkuva säätöprosessi epävarmuudessa
——————————————————————————–
β – rakenne (organisaatio)
Hyvin yksinkertainen mutta toimiva:
- perhe / kylä
- työnjako (kylvö, sadonkorjuu) 👉 Ei erillistä organisaatiota → rakenne on sosiaalinen ja luonnollinen samanaikaisesti.
——————————————————————————–
φ – ratkaisu (tekniikka ilman koneita)
Työkalut ovat minimaalisia:
- käsityökalut (kuokka, aura eläimen kanssa)
- viljelymenetelmät (kierto, sekaviljely) 👉 φ ei ole teknologinen ylirakenne vaan jatke keholle.
——————————————————————————–
τ – integraatio (toiminta)
Integraatio tapahtuu suoraan:
- ihminen ↔ maa ↔ sää ↔ yhteisö 👉 Ei erillistä “järjestelmää”, vaan elämä itse on integraatio. Tämä on GoodReasonin kannalta puhdas τ: ei rajapintoja, ei API:a — vain suora toiminta.
——————————————————————————–
Ω – palaute (mitä opitaan?)
Palaute on konkreettinen:
- sato onnistui / epäonnistui
- maa köyhtyy tai rikastuu 👉 Palaute on hidasta mutta kokonaisvaltaista → pitkän aikavälin kollektiivinen oppiminen
——————————————————————————–
Systeeminen ydin (tiivistys)
Perinteinen maanviljely muodostaa lähes ideaalisen “suljetun mutta avoimen” systeemin:
- avoin luonnolle (χ, ΔΨ)
- suljettu toiminnallisesti (α–τ kiertää paikallisesti) Luhmannin näkökulmasta:
- tämä ei ole vielä funktionaalisesti eriytynyt systeemi
- vaan kommunikaation, luonnon ja toiminnan yhtenäinen kokonaisuus
——————————————————————————–
Kriittinen arvio (koherenssi GoodReasonin kannalta)
Tämä esimerkki on poikkeuksellisen vahva: ✔ kaikki sektorit ovat läsnä ✔ mikään ei ole ylikorostunut ✔ ei reduktionismia Mutta:
- π on implisiittinen → vaikea formalisoida
- Ω on hidas → oppiminen voi jäädä lokaaliseksi
- ΔΨ voi dominoida → haavoittuvuus suuri
——————————————————————————–
Syvempi oivallus (kehät 1 → 7)
- Kehä 1–2: biologinen selviytyminen
- Kehä 3–4: käytännön osaaminen
- Kehä 5: ymmärrys luonnon rytmistä
- Kehä 6: sopeutuminen kriiseihin
- Kehä 7: filosofia (“ihminen osana luontoa”) 👉 Tässä mielessä perinteinen maanviljely on jo valmiiksi kehän 7 siemen, vaikka se näyttää yksinkertaiselta.
——————————————————————————–
Yhteenveto (terävä muoto)
Perinteinen maanviljely on:→ minimaalinen mutta täydellinen systeemi→ jossa α–Ω on lähes tasapainossa→ ja jossa tieto, toiminta ja merkitys eivät ole eriytyneetSe tekee siitä erittäin hyvän referenssimallin GoodReasonille —ikään kuin “nollataso”, johon modernit systeemit voidaan verrata.
Tästä saa aikaan myös JSON-universaalimallin (α₁…Ω₇), joka on tehokas tekoälyä palveleva prompt-järjestelmä kuvaamaan sen alan tarpeita, SWOT-analyysiä ja menestymisen edellytyksiä. Tämä on oikeanlaista GoodReason-käyttöä, joka ei johda ristiriitaisuuksiin VUCA-maailmassamme, vaan on paitsi historiaa, myös systeemitiedettä sovellettuna ja aitoa edistystä.

